页面
页面
讨论
查看源代码
历史记录
打印/导出
创建书籍
下载PDF
可打印版本
工具
页面信息
永久链接
特殊页面
相关更改
链接到此页面的内容
创建账户
登录
使用OpenID登录/创建账户
英语
首页
软件
用户故事
社区
个人资料
博客
维基
文档
跳转到:
导航
,
搜索
LiveMigrationWorkflows
目录
1
实时迁移
1.1
定义
1.2
工作流程
1.3
问题
1.3.1
建议的工作流程
1.4
缺陷/蓝图/评审
实时迁移
定义
实时迁移
将一个实例(以及相关)资源从一个计算节点移动到另一个计算节点,同时实例仍然
运行
着。
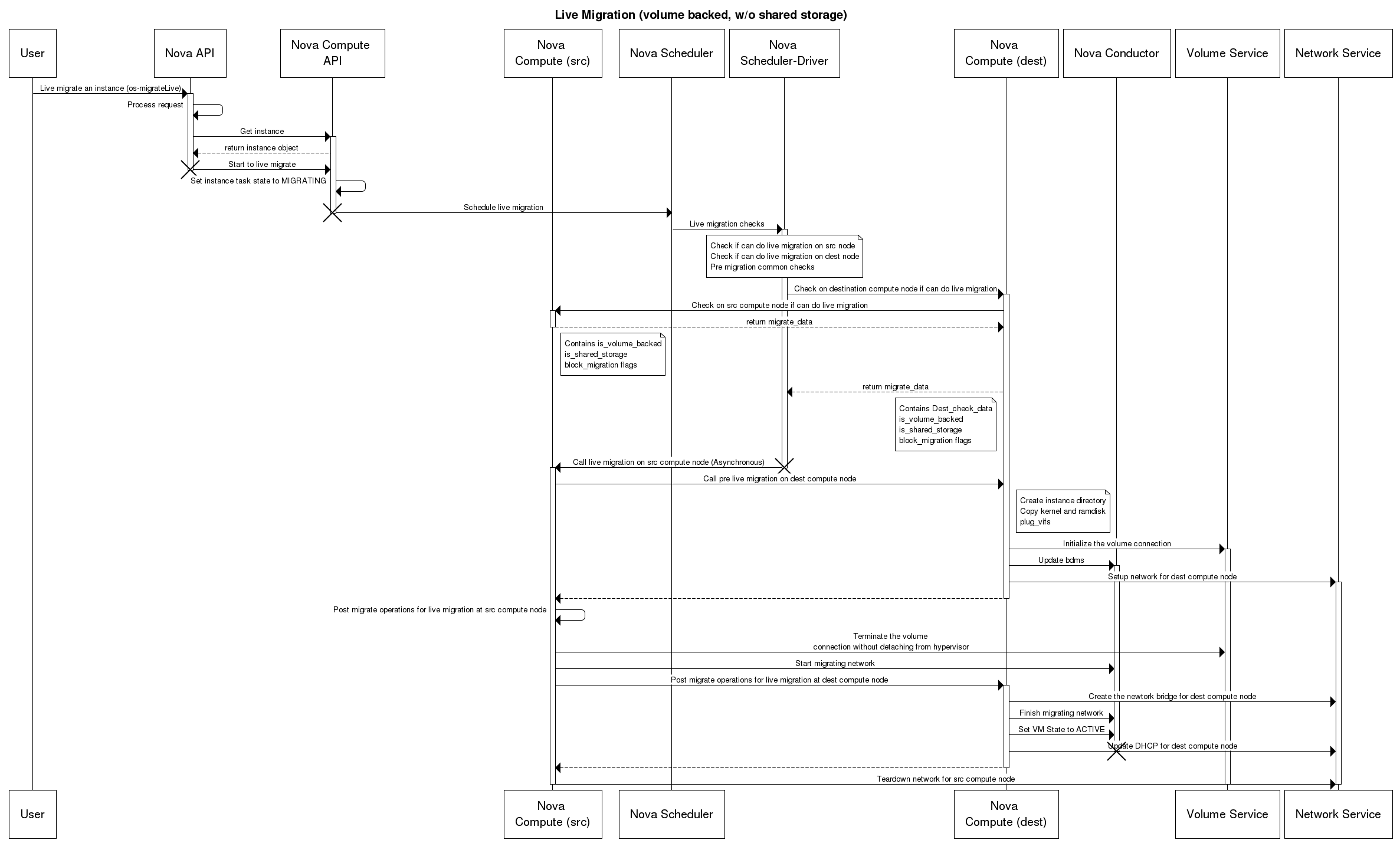
工作流程
http://tinyurl.com/c3wu3fw
http://tinyurl.com/bnkjz4w
问题
建议的工作流程
缺陷/蓝图/评审
https://blueprints.launchpad.net/nova/+spec/unified-migrations